The OnePass Business Scenarios/User Journeys
Business Scenarios
Startup (Holder) Scenario
This section describes how each of the actors, holders, issuers, and verifiers will interact with the potential business scenarios.
Sara is the CEO of an early stage AI Tech startup in Spain. She is looking for investment to help the company grow and often spends a lot of time and effort searching for and applying for funding, either public or private and often doesn’t know what information investors are looking for, thereby wasting a lot of her critical time searching in the wrong places or providing the same information over and over with no results.
She goes to the OnePass bridge website in order to verify her startup, it’s legal existence and investability status in order to be then introduced to the most relevant investors for her startup with the knowledge that the information provided for the company will only need to be provided once and will contain the information that the investors are looking for. It will also give her access to investors not just in Spain but also within Europe, greatly increasing the chances of investment.
Claims her KYC Credential: She starts the process by going to the OnePass bridge website and requesting a KYC verifiable credential. By doing this, she is redirected to the IDnow website where she can complete the self verification process by uploading her ID documents, taking a selfie, completing the verification process and claiming her credential by downloading a mobile wallet and scanning the QR code on the website.
Claims her KYB Credential: She starts the KYB process by going to the OnePass bridge website and requesting a KYB verifiable credential by completing the online application form. Here she can populate all of the information that verifies the company’s legal existence status. Once the information has been verified by the OnePass bridge team, she will receive an email with a link to claim the credential. Simply by scanning the QR code, she can store the credential in her wallet.
Receive access to suitable verified investors: She now has verified her company and goes directly to her company dashboard on OnePass bridge where she can set up the company preferences and create a data room for securely storing company documents such as a pitch deck or relevant financial information. Completing this step means that will now have access to suitable investors and can share relevant company information with interested parties. On her profile, investors can see the verified badge so they know that her startup has completed the verification process and it is trustworthy.
Investor (Verifier) Scenario
AB Capital is an investor from Denmark focused on investing in early stage startups in the AI Sector. They would like to broaden their network and look for investable startups outside of their usual network and possibly in another European country. They would like easy access to a network of startups that have already been verified by a trustworthy source. They would also like to know that the startup has been verified according to a standard framework to determine if they are investible or not. This will save them time and effort in the scouting process and ensure that they will be reaching out to the most suitable startups for them. In order for the investor to be trusted by the startups they are interested in, they can go through the KYC and KYB processes via the OnePass bridge website.
Claims their KYC Credential: They start the process by going to the OnePass bridge website and requesting a KYC verifiable credential. By doing this, he/she is redirected to the IDnow website where they can complete the self verification process by uploading their ID documents, taking a selfie, completing the verification process and claiming the credential by downloading a mobile wallet and scanning the QR code on the website.
Claims their KYB Credential: He/she starts the KYB process by going to the OnePass bridge website and requesting a KYB verifiable credential by completing the Online application form. Here they can populate all of the information that verifies the company’s legal existence status. Once the information has been verified by the OnePass bridge team, he/she will receive an email with a link to claim the credential. Simply by scanning the QR code, he/she can store the credential in the wallet.
View verified startups: Following the verification process, the investor will gain access to view already verified startups and will have the opportunity to contact them directly.
Verify startup credentials: In phase 1 of the project, the investor will not verify startups, however, in phase 2, the investor can request a startup with a momentum credential to present it in order to see their investability rating.
Issuer Scenario
In phase 1, the issuers will be the project partners, for the KYC and KYB and later the momentum (investability indicator) credentials. Issuers can streamline the verification and authentication processes for their credentials, eliminating the need for manual paperwork and reducing errors. Is it possible that Issuers could create new revenue streams by monetizing their credential services, such as subscription fees, data analytics, or specialised credential issuance. In the first phase of the project, the credentials will be issued by the project partners but in phase 2 and beyond, this could be done by Accelerators or business incubators for example, who could streamline their services and generate revenue by issuing legal entity existence credentials and/or investability credentials. This scenario will be updated in later iterations of this document.
User Journeys
| TAO Journey | Issuer Journeys | Holder Journeys | Verifier Journeys |
|---|---|---|---|
| TAOs to become an accreditor. TAOs to become a trusted TAOs/Issuers | Issuers to become trusted issuers. Issuers to issue and give access to verifiable credentials to holders | Holders request, receive and present their verifiable credentials. Get access to cross border investment opportunities | Verifiers to request and check the eligibility of the verifiable credentials. Get access to cross border investment opportunities |
TAO Journey
In the first phase of the OnePass use case, the TAO will be the TAO committee chaired by the project coordinator and with 1 representative of each OnePass project consortium partner. In the later phases of the project, other existing organisations with accredited reputation as representatives of target issuer organisations can be considered, such as EBN, Invest Europe, Chamber of Commerce etc. However, the TAO user journey would include the following steps:
- TAO selection: The TAO would be selected by the project consortium based on an evaluation of the organisation’s capabilities, expertise, and commitment to upholding the agreed standards. The specific details on how a TAO will be selected and evaluated for this use case will be defined in a later version of this document.
- Registration and onboarding: The TAO must first register with EBSI and provide the necessary information to verify its identity and status as a trusted entity. This may include submitting documentation, such as a certificate of incorporation or a letter of authorization.
- Establish connection to EBSI infrastructure: The TAO must establish a secure connection to the EBSI infrastructure. This will allow it to interact with the platform and perform its accreditation tasks.
- Onboard credential issuers: The TAO must onboard credential issuers, which are the entities that issue digital credentials on the EBSI platform. This involves verifying the identity and credentials of the issuers and establishing a secure communication channel with them.
- Accredit credential representations: The TAO is responsible for assessing the quality and trustworthiness of credential representations. This involves verifying the authenticity of the issuer, the integrity of the credential data, and the compliance of the credential with the standards.
- Issue accreditation decision: The TAO must issue an accreditation decision for each credential representation it assesses. This decision may be positive, indicating that the credential is trustworthy, or negative, indicating that the credential is not trustworthy and should not be used on the EBSI platform.
- Maintain accreditation records: The TAO must maintain a record of all accreditation decisions it has made. This record should include information about the credential issuer, the credential representation, and the accreditation decision.
- Review and update accreditation criteria: The TAO must regularly review and update its accreditation criteria to ensure that they are up-to-date and meet the evolving needs of the ecosystem.
- Address non-compliance: If the TAO discovers that a credential issuer is not complying with EBSI standards, it must take appropriate action to address the non-compliance. This may involve issuing a warning, suspending or revoking the issuer’s accreditation, or reporting the issuer to the relevant authorities.
Issuer Journeys
Issuer selection: The issuers will be selected by the TAO. During the project, the issuers will be selected by project partners who will be acting as the TAO. The issuer would be selected based on their domain expertise, their reputation and track record, their technical abilities, compliance with data protection regulations and financial viability. In the first phase of the UC, the issuers will be the project partners. Issuer Onboarding: Once an issuer has been selected and approved by the Trusted Accreditor Organization (TAO), they must complete an onboarding process to integrate with the EBSI infrastructure and become a trusted entity on the platform. In the first phase of the project, the issuers to be onboarded will be the project partners FundingBox, Accelerace, BIA, and Walt.id. The onboarding process typically involves the following steps:
- Registration and Submission of Documentation: The issuer must register with EBSI and provide the necessary documentation to verify their identity, credentials, and domain expertise. This may include submitting a certificate of incorporation, a list of authorised representatives, and proof of compliance with data protection regulations.
- Technical Integration: The issuer must integrate their issuance system with the EBSI infrastructure to enable secure and interoperable issuance of verifiable credentials. This may involve implementing necessary APIs, protocols, and security measures.
- Credential Schema Registration: The issuer must register the credential schemas they intend to issue with EBSI. These schemas define the structure and content of the credentials, ensuring they adhere to EBSI standards and interoperability requirements.
- Policy and Procedures Review: The issuer must review and agree to EBSI’s policies and procedures related to credential issuance, data privacy, and compliance.
- Security Assessment: The issuer must undergo a security assessment to ensure their issuance system meets EBSI’s security standards and protects user data.
- Testing and Validation: The issuer must perform testing and validation of their issuance system to ensure it is compatible with EBSI infrastructure, credential schemas, and security requirements.
Issuing of credentials: The credentials will be issued by either of 2 ways depending on the credential to be issued (KYC, KYB, or Momentum) and the partner issuing the credentials.
- The KYC credential will be issued by Walt.id after the holder has completed the self identification process via the IDnow.
- FundingBox will issue the KYB credential via an API on the OnePass platform after the application of the startup has been reviewed and verified.
- Other partners can use the same method as FundingBox or can issue the credentials using their own issuers portal, and follow these steps after the verification of the data provided by the startup.
- Go to the issuers dashboard.
- Create the VC document containing the credential data.
- Sign and submit to the EBSI network.
- Send to the holder.
Holder Journey
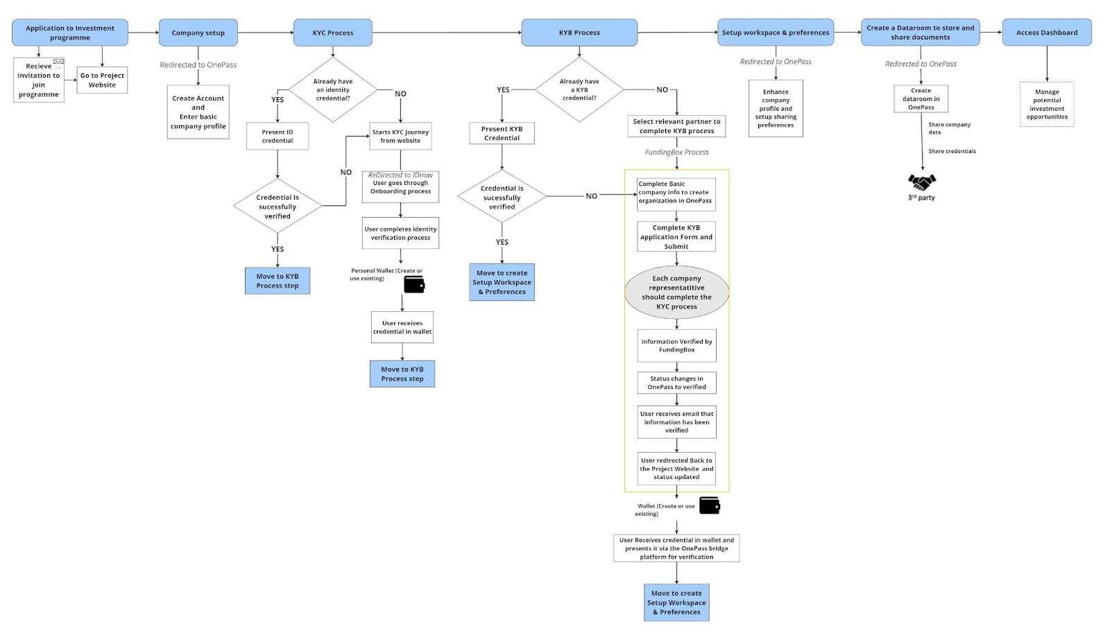
Holder onboarding: The onboarding journey for startups is defined in Figure 3-1.
- Application to investment programme: The startup will either be invited by email to join the investment programme or can apply directly via the project website. The holder will be guided through each of the steps via the OnePass bridge enrollment page (see Figure 4-1).
- Company setup: The startup will need to go through a basic onboarding process via the OnePass platform in order to create their company profile and enter some basic information about the company.
- KYC process: All company representatives will need to go through the KYC process, with the first person being the person completing the application. If the user already has a verifiable identity credential, it can be presented at the KYC stage of the process, and the OnePass bridge platform willverify it. If the user doesn’t already have the ID credential, they will be redirected to the IDnow website to complete the process by uploading ID documents, taking a selfie, creating their wallet and claiming the credential. Following the completion of the KYC process, the user will move on to complete the KYB process.
- KYB process: As with the KYC process, the user can either present the KYB credential if they already have one or go directly to complete the KYB process. If they already have one, it can be presented and verified via the OnePass bridge platform and verified. If the user needs to complete the KYB process in order to receive the credential, they can do this by selecting the relevant partner to complete the process and proceed accordingly. The partners completing the KYB process are FundingBox, BIA, and Accelerace. In the Figure 3-1 below, the process provided by FundingBox via the OnePass platform is described (steps within the yellow box). The user will need to complete an application form within the OnePass platform and upload the required documents. This information will be reviewed by the FundingBox team and if successful, the application form will be moved to a status of ‘successful’. During the process, all company representatives identified will need to complete the KYC process. They will receive an email with a link to allow them to complete this. The KYB credential cannot be issued until all company legal representatives have been verified. Once completed, the user will receive an email informing them that their information has been verified and they can claim the credential and present it to the OnePass bridge platform.
- Setup workspaces and preferences: Once verified, the startup user can move on to setup their OnePass profile and preferences in order to create a data room and securely share documents with selected Investors.
Verifier Journey
Verifier Onboarding: The verifier (investor) onboarding process will be exactly the same as that of the holder (startup) onboarding however after the completion of the KYC and KYB process, the investor will go on to complete their investor profile via OnePass, and then can access their dashboard in order to view and contact verified startups. Just like the startups, the investors will receive a badge on their profile confirming that they have been verified. Verifying credentials: In phase 1 of the project, the investors will not need to request the credentials of the startup as they will be able to see via a badge on their profile that their credentials already have been verified by the OnePass bridge platform. In phase 2 of the project, the investor will be able to request the investability indicator credential to be presented by the startup (the process will be described in the phase 2 version of this document).
-onboarding-process.e575deb4.jpg)